联系我们
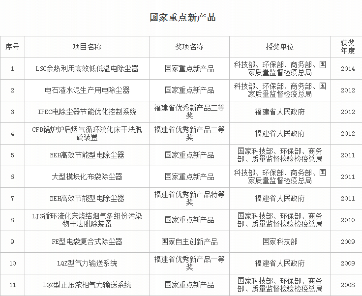
龙净环保的每一次飞升、每一次跳跃都体现了科技进步的力量,闪耀着科技的光芒!“龙净人”在技术攻关、新产品开发中不断抢占制高点、不断追求卓越,形成了一套具有龙净特色的技术和理论,在全国同行中始终处于领先地位,受到国内外专家的好评。龙净人无数个无眠之夜的苦苦钻研,创下无数个彪柄史迹的全国第一,引领企业无数次迈上新的高度。龙净人永不满足,永争一流的精神代代传承,不断续写出新的篇章。数十年来,龙净人研究开发出了一项又一项填补国内外空白的重大新技术、新产品,先后获得国家科技进步奖2项、福建省科学技术奖11项、国家环保总局科技进步奖4项、水利电力部科技进步奖2项、省标准计量科学技术进步奖2项、省优秀新产品奖7项、国家级重点新产品称号10项、龙岩市科技进步奖10项,拥有有效专利数共379件,其中发明专利48件,主持43项国家、行业标准制订任务。


